德州市中西医结合医院(德州市肛肠医院)
  • 医院概况
    • 医院介绍
    • 品牌文化
    • 领导团队
  • 新闻中心
    • 医院新闻
    • 媒体聚焦
    • 学术活动
    • 医院公告
  • 就医指南
    • 出诊查询
    • 医院位置
  • 专科介绍
  • 专家介绍
  • 医院党建
    • 党建信息
  • 人才招聘
  • 信息公开
    • 基础信息
    • 资质标识
    • 环境引导
    • 诊疗服务
    • 行风与投诉
    • 科普健教
    • 便民服务
  • 医院概况
    • 医院介绍
    • 品牌文化
    • 领导团队
  • 新闻中心
    • 医院新闻
    • 媒体聚焦
    • 学术活动
    • 医院公告
  • 就医指南
    • 出诊查询
    • 医院位置
  • 专科介绍
  • 专家介绍
  • 医院党建
    • 党建信息
  • 人才招聘
  • 信息公开
    • 基础信息
    • 资质标识
    • 环境引导
    • 诊疗服务
    • 行风与投诉
    • 科普健教
    • 便民服务

信息公开

  • 基础信息
    • 基本概况
    • 领导信息
    • 公开目录
  • 资质标识
    • 机构标识
    • 人员标识
    • 重点研究平台
    • 价格
    • 设备准入
    • 技术备案
  • 环境引导
    • 交通导引
    • 公卫措施
  • 诊疗服务
    • 服务时间
    • 专业介绍
    • 就诊须知
    • 住院须知
    • 预约诊疗
    • 检查检验
    • 分级诊疗
    • 远程医疗
    • 社区服务
    • 特需诊疗
  • 行风与投诉
    • 招标采购
    • 行风建设
    • 依法执业自查
    • 医疗秩序
    • 投诉途径
    • 纠纷处理
  • 科普健教
    • 健康科普
    • 健康教育
  • 便民服务
    • 咨询服务
    • 收费查询
    • 医保服务
    • 复印病历

导航痕迹

  • 首页
  • /
  • 信息公开
  • /
  • 行风与投诉
  • /
  • 依法执业自查

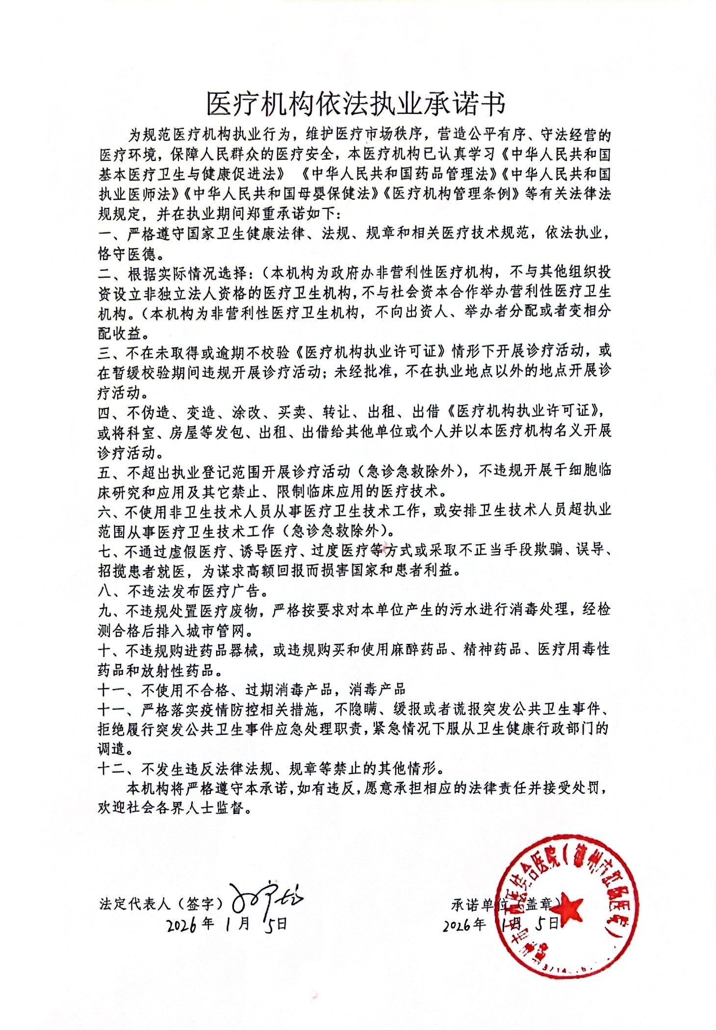
医疗机构依法执业承诺书

2026-04-24


26.jpg

预约挂号
出诊信息
专家介绍
微信二维码
检验结果
德州市中西医结合医院(德州市肛肠医院)
微信订阅号
医院地址
地址:中心院区:德州市德城区联兴路1300号;青年路院区:德州市德城区青年路610号
邮编:253000
联系我们
电话总机:0534-2765115,0534-2321462
医院信箱:dzsgcyy@163.com

Copyright © 德州市中西医结合医院(德州市肛肠医院) All Rights Reserved. 鲁ICP备2022021322号-1